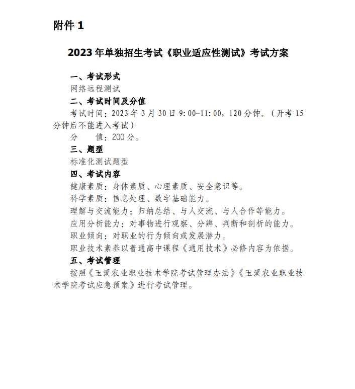
玉溪农业职业技术学院
211 |
985 |
双一流 |
农林
云南省
高职(专科)
省重点
公办
厚德守正,善技笃行
0877-2990071
http://www.yxnzy.net/
更多 >
图片
院校首页
历年分数
历年分数
历年分数
普通类
艺术类
体育类
招生计划
院校计划
投档规则(艺术)
投档规则(体育)
招生政策
招生简章
招生资讯
探校攻略
探校攻略
探校攻略
探校攻略
探校攻略
探校攻略
院校首页
> 招生简章
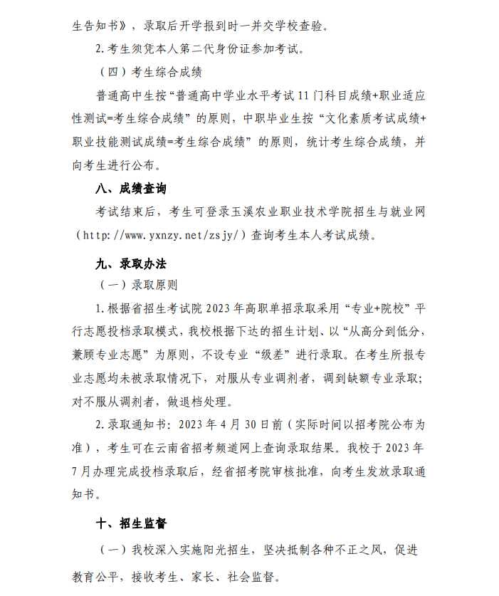
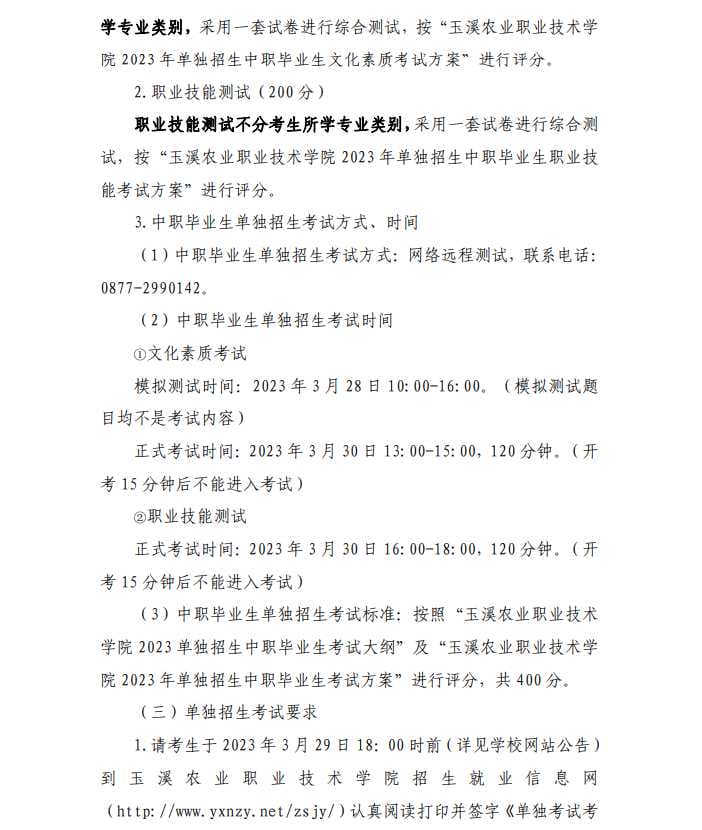
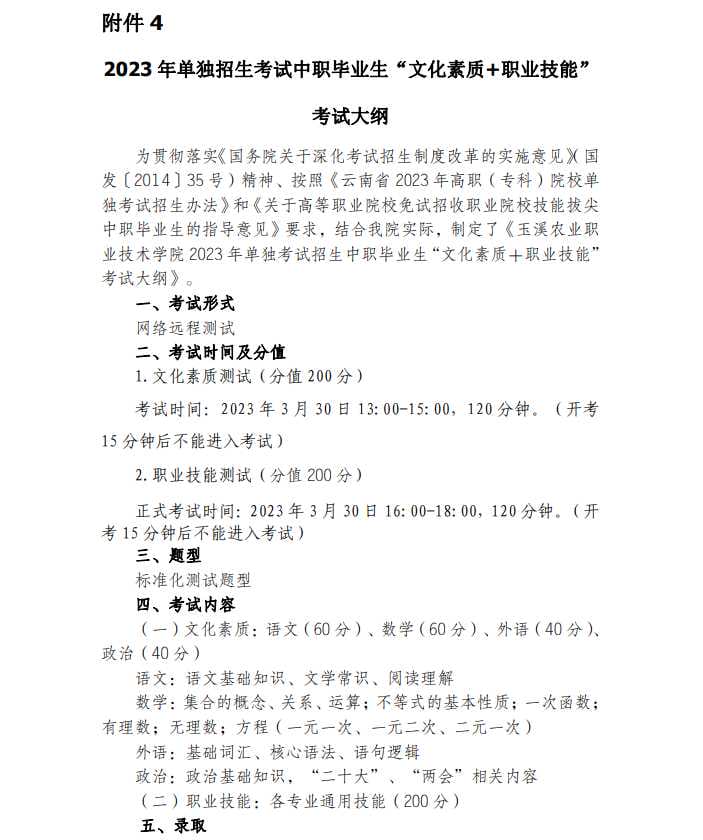
玉溪农业职业技术学院2023年单独考试招生章程、考试方案及大纲
2023-03-24 13:59:19 分享至:
招生简章
招生资讯
玉溪农业职业技术学院2023年单独考试招生章程、考试方案及大纲
2023-03-24 13:59:19